节目表
主持人
在线收听
江苏广播网
>
推荐
>
图文
3月,一批新规将施行
2026年02月27日
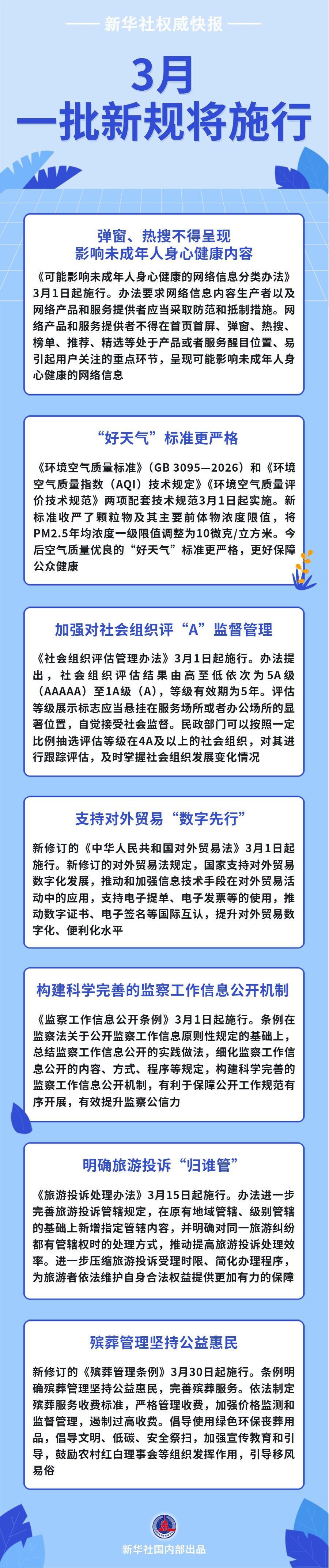
首页首屏、弹窗热搜等不得呈现影响未成年人身心健康的网络信息;“好天气”标准更严格,更好保障公众健康;加强对社会组织评“A”监督管理……3月,一批新规将施行,一起来看!
更多
热点推荐
3-6月,南京这些景区免费开放,赏花约起
女子将200g金条藏进豆瓣酱寄给骗子,价值近30万元!南京警方苦劝数小时成功拦截快递
恭喜!这32家拟中选企业有望成为2026“苏超”赞助商
更多
市场资讯
免规HPV疫苗落地江苏,开学季家长和孩子可按需选择多种疫苗
全链条儿童友好剧《可笑大侦探》上线 儿童主导创作开启行业新范式
肠胃益生菌怎么选?2026年十大益生菌品牌榜出炉,优质产品KNC菌益莱详细解析
更多
DJ大咖
频率:
江苏新闻广播(南京FM93.7、苏南FM95.3)
江苏新闻综合广播(AM702)
江苏交通广播网(FM101.1)
金陵之声(FM99.7)
江苏经典流行音乐广播(FM97.5)
江苏音乐广播(FM89.7)
江苏文艺广播(FM91.4/AM1053)
江苏故事广播(FM104.9/AM1206)
江苏健康广播(FM100.5/AM846)
江苏财经广播(FM95.2/AM585)
主持人:
请选择主持人
刘扬
阿哲
汪玲
磊磊
娜娜
程鸣
梁爽
王丹
邓煌
晓东
沈颖
郎朗
张端
于聪
冰清
郝帅
valen
敬然
林晓
大林
惠天
一潇
郭郭
大澎
张洁
吕杰
周大湖
凯文
晨恺
正坤
马骊雪豪
王悦
静渊
李欣
刘凯
屠青
刘璐
吴继宏
孙达
杭程
于洋
林璇
吴世宁
安琪
柳笛
言亮
铁坤
苇泱
刘佳
龚振
成杰思
杨晓
周宇
憨憨
海燕
李杰
谢阳
杨淇
朱燕
阿束
美美
王瑾
王辰
朱昊
尚华
梁晨
苏文
吴俊鹏
馨悦
燕子
徐巍
陈婷
杨阳
一博
小月
晴子
商萌
蔚莉
子君
张琳
王鹏
聂梅
范舟
申琪
徐钰
林杉
钱遇
董婕
陈颖
高爽
王敏
文岚
关心
南燕
蓝天
小军
苹果
文菲
张晨
侯贞
汪玲
磊磊
娜娜
程鸣
梁爽
王丹
邓煌
晓东
沈颖
友情链接
人民网
|
新华网
|
中新网
|
央广网
|
央视网
|
中国政府网
|
荔枝网
|
我苏网
|
江苏省人民政府
|
中国江苏网
|
新华报业网
|
好享购
|
腾讯
|
新浪
|
今日头条
©版权所有 江苏交广科技信息发展有限公司 |
苏ICP备08110475号-5
|网上视听节目许可证号 1003036 |
苏公网安备32010402001751